您的位置: 首页 攻略 燕云十六声滹沱版本兵戈怎么收集

燕云十六声滹沱版本兵戈怎么收集

作者:冰冰 发布时间:2026-01-05 14:41:18

燕云十六声滹沱版本兵戈怎么收集:燕云十六声滹沱版本很多收集品挺多的,对于游戏中兵戈怎么获取呢?在这里整理了燕云十六声滹沱版本兵收集详解,下面一起来看看相关的信息。

燕云十六声滹沱版本兵戈怎么收集

燕云十六声滹沱版本兵收集攻略

淡黄色搜索河西或玉门关,橙黄色-凉州,灰色-不见山,粉色-开封(后续增加内容),金色-家业或家园,青色-秦川,浅蓝色-不见山,深蓝色-天陉或飞天城,深深蓝色-滹沱。

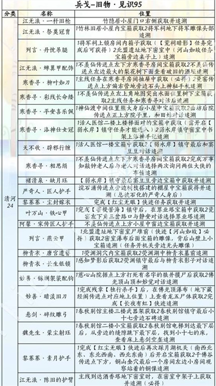
燕云十六声滹沱版本兵戈怎么收集

燕云十六声滹沱版本兵戈怎么收集

燕云十六声滹沱版本兵戈怎么收集

燕云十六声滹沱版本兵戈怎么收集

燕云十六声滹沱版本兵戈怎么收集

燕云十六声滹沱版本兵戈怎么收集

燕云十六声滹沱版本兵戈怎么收集

燕云十六声滹沱版本兵戈怎么收集

本站文章内容来源于互联网,如有侵权请联系删除!更多相关内容,敬请持续关注本网站。

热门资讯

本周 全部
  • 1 冬季“早卧晚起,必待日光”的养生原则,最早记载于哪部典籍
    冬季“早卧晚起,必待日光”的养生原则,最早记载于哪部典籍 2026支付宝蚂蚁庄园今日答案1.26:蚂蚁庄园今天答题更新了,参与答题也能获得饲料奖励。小编整理了蚂蚁庄园1月26日答题冬季“早卧晚起,必待日光”的养生原则,最早记载于哪部典籍?下面一起来看看相关的信息。
  • 2 黑海之所以得名,是因为?
    黑海之所以得名,是因为? 支付宝神奇海洋今日答案2026.1.26:神奇海洋今天答题更新了,参与答题也能拿个获得相应的奖励。在这里整理了神奇海洋1月26日答题黑海之所以得名,是因为?下面一起来看看相关的信息。
  • 3 对决剑之川血魔流吴渊怎么玩
    对决剑之川血魔流吴渊怎么玩 对决剑之川血魔流吴渊怎么玩:对决剑之川游戏很多流派挺多的,对于游戏中血魔流吴渊如何玩呢?在这里整理了对决剑之川血魔流吴渊玩法详解,下面一起来看看相关的信息。
  • 4 冬天戴眼镜进入室内后,镜片上通常会出现一层雾气,这是什么现象
    冬天戴眼镜进入室内后,镜片上通常会出现一层雾气,这是什么现象 2026支付宝蚂蚁新村今日答案1.17:蚂蚁庄园今天答题更新了,参与答题也能获得饲料奖励。在这里整理了蚂蚁庄园1月17日答题冬天戴眼镜进入室内后,镜片上通常会出现一层雾气,这是什么现象?下面一起来看看相关的信息。
  • 5 迷你世界1月26日激活码是什么
    迷你世界1月26日激活码是什么 迷你世界1月26日激活码是什么:迷你世界手游今天激活码更新了,通过激活码也能获得相应的奖励。在这里整理了迷你世界1.26激活码最新2026领取,下面一起来看看相关的信息。
  • 6 猜一猜:地球上有黑海、红海、黄海,那有白海吗?
    猜一猜:地球上有黑海、红海、黄海,那有白海吗? 2026支付宝神奇海洋今日答案1.27:神奇海洋今天答题更新了,参与答题也能获得相应的奖励。在这里整理了神奇海洋1月27日答题猜一猜:地球上有黑海、红海、黄海,那有白海吗?下面一起来看看相关的信息。
  • 7 为了保护不粘锅的涂层,使用后应如何操作
    为了保护不粘锅的涂层,使用后应如何操作 2026支付宝庄园小课堂今日答案1.27:庄园小课堂今天答题更新了,参与答题也能获得饲料奖励。小编整理了庄园小课堂1月27日答题为了保护不粘锅的涂层,使用后应如何操作?下面一起来看看相关的信息。
  • 8 原神1月26日最新兑换码
    原神1月26日最新兑换码 原神1月26日最新兑换码:原神手游今天兑换码更新了,通过兑换码也能获得相应的奖励。在这里整理了原神1.26兑换码DXP9KELFNXPW,有需要的玩家前往兑换使用啦。
  • 9 目前世界上唯一的女性专用文字是
    目前世界上唯一的女性专用文字是 2026支付宝蚂蚁新村今日答案1.26:蚂蚁新村今天答题更新了,参与答题也能获得相应的奖励。在这里整理了蚂蚁新村1月26日答题目前世界上唯一的女性专用文字是?下面一起来看看相关的信息。
  • 10 明日方舟终末地仓储节点怎么玩
    明日方舟终末地仓储节点怎么玩 明日方舟终末地仓储节点怎么玩:明日方舟终末地游戏很多玩法挺多的,对于游戏中仓储节点如何玩呢?在这里整理了明日方舟终末地仓储节点玩法详解,下面一起来看看相关的信息。
  • 1 抖音等级价格对照表2026
    抖音等级价格对照表2026 抖音等级价格对照表2026:在抖音的直播间里,粉丝们可以通过送出礼物来向主播表示支持和喜爱。不仅如此,还可以提升自己的账号等级。很多小伙伴可能还不知道抖音1级到75级要多少钱,以下是小编为大家整理的抖音1级到75级2000万人民币一览,需要的小伙伴不要错过啊。
  • 2 抖音1级到75级各是多少
    抖音1级到75级各是多少 抖音1级到75级各是多少?每个等级的解锁价格不同,想要达到更高的等级需要更多的抖币充值。很多小伙伴可能还不太清楚抖音1级到75级各是多少,以下是小编为大家整理的抖音1-75级价目表最新一览2025,需要的小伙伴不要错过啊。
  • 3 2025抖音礼物价目表最新价格表
    2025抖音礼物价目表最新价格表 2025抖音礼物价目表最新价格表:抖音礼物的价格范围从1抖币到30000抖币不等,核心价格区间可归纳为低端,中端,高端及特高端四类。很多小伙伴可能还不太了解,以下是小编为大家整理的抖音刷礼物等级价格对照表一览2025,需要的小伙伴不要错过啊。
  • 4 魔兽世界时光服泰坦碎片怎么获得
    魔兽世界时光服泰坦碎片怎么获得 魔兽世界时光服泰坦碎片怎么获得:魔兽世界泰坦重铸服务器「时光」开始预下载,对于时光服群星兑换货币上线了,小编整理了wow时光服泰坦碎片获取方法,下面一起来看看相关的信息。
  • 5 原神11月7日兑换码是什么
    原神11月7日兑换码是什么 原神11月7日兑换码是什么:原神使用今天兑换码更新了,通过兑换码也能获得相应的奖励。小编整理了原神11.7兑换码最新JET6BK7LAQZN,下面一起来看看相关的信息。
  • 6 我的世界11月7日最新兑换码
    我的世界11月7日最新兑换码 我的世界11月7日最新兑换码:我的世界今天兑换码更新了,通过兑换码也能获得相应的奖励。小编整理了我的世界11.7兑换码mc6q8rt-yu3g,下面一起来看看相关的信息。
  • 7 三角洲行动s7前瞻什么时候开启
    三角洲行动s7前瞻什么时候开启 三角洲行动s7前瞻什么时候开启:三角洲行动新赛季就要来了,对于s7赛季前瞻什么时候开始呢?小编整理了三角洲行动s7前瞻开启时间,下面一起来看看相关的信息。
  • 8 三角洲行动摩斯密码11月5日是什么
    三角洲行动摩斯密码11月5日是什么 三角洲行动摩斯密码2025.11.5分享:三角洲行动今天摩斯密码更新了,通过摩斯密码也能获得相应的奖励。小编整理了三角洲行动摩斯密码11月5日最新,下面一起来看看相关的信息。
  • 9 迷你世界11月8日最新激活码
    迷你世界11月8日最新激活码 迷你世界11月8日最新激活码:迷你世界手游今天激活码更新了,使用激活码也能获得相应的奖励。小编整理了迷你世界11.8激活码2025分享,下面一起来看看相关的信息。
  • 10 “抖空竹”这项传统技艺最核心的科学原理是
    “抖空竹”这项传统技艺最核心的科学原理是 2025支付宝蚂蚁新村今日答案11.26:蚂蚁新村今天答题更新了,参与答题也能获得相应的奖励。小编整理了蚂蚁新村11月26日答题“抖空竹”这项传统技艺最核心的科学原理是?下面一起来看看相关的信息。

精彩合集

猜你喜欢